10月1日开始,蛋白粉类保健食品将迎来新机遇、新增长。
文:Lisa
2023年10月1日开始执行,大豆分离蛋白、乳清蛋白的蛋白粉类保健食品开启备案快捷通道。市场监管总局发布了《保健食品原料 大豆分离蛋白 乳清蛋白备案产品剂型及技术要求》。

图源:市场监管总局
9月29日,国家市场监督管理总局发布,根据《中华人民共和国食品安全法》《保健食品原料目录 大豆分离蛋白》《保健食品原料目录 乳清蛋白》,总局制定了《保健食品原料 大豆分离蛋白 乳清蛋白备案产品剂型及技术要求》,自2023年10月1日起施行。
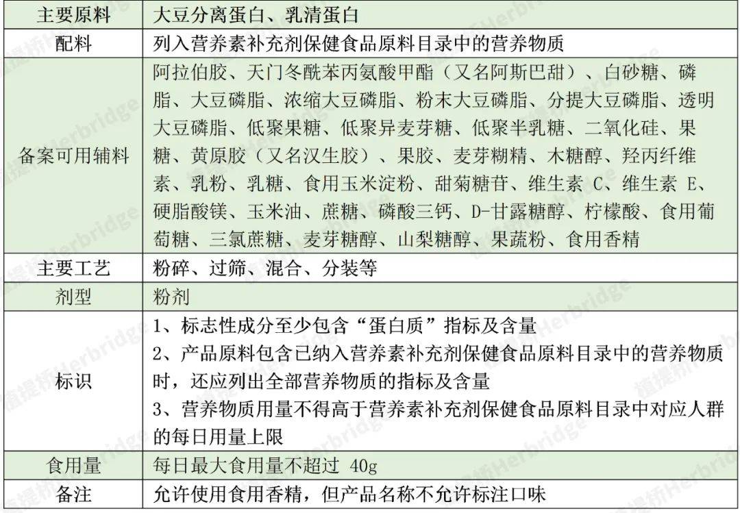
大豆分离蛋白、乳清蛋白原料及备案技术要求
大豆分离蛋白以大豆豆粕为原料,通过提取、浓缩、分离、精制等工艺,去除或部分去除原料中的非蛋白成分(如水分、脂肪、碳水化合物等)而制得的产品 。
大豆分离蛋白是一种重要的植物蛋白,含有 8 种人体必需氨基酸,且八种氨基酸较为平衡,尤其赖氨酸含量较高,是植物蛋白中为数不多的可替代动物蛋白的品种之一。
乳清蛋白是以乳清为原料,经分离、浓缩、干燥等工艺制成的粉末状产品。乳清蛋白是溶解分散在乳清中的蛋白,约占乳蛋白的18%-20%,乳清蛋白具有易消化、吸收快、高生物利用、氨基酸组成合理等诸多优点。
大豆分离蛋白、乳清蛋白备案保健食品技术要求

备案保健食品原料:大豆分离蛋白、乳清蛋白功效及用量

信息来源:市场监督管理局
整理:植提桥
据了解,2023年中国蛋白粉市场规模预计将达到数十亿元,同比增长超过10%。中商情报数据显示,2019-2022年全球大豆蛋白市场规模从31.20亿美元增长至38.09亿美元,年均复合增长率达6.88%,预计2023年全球市场规模将达到40.71亿美元。大豆蛋白占植物蛋白市场价值的一半以上。
在保健食品的诸多种类中,蛋白粉一直是市场的佼佼者,长期保持较高的销售规模。随着以大豆分离蛋白、乳清蛋白为主原料的蛋白粉,从注册转为备案,大幅降低了注册成本,且为生产企业节约了产品上市时间,使得蛋白粉营养补品更加平民化,日常化。
信息来源:市场监督管理总局