目录:
1、哪些原料需要申请新食品原料?
2、新食品原料的渊源和发展历程
3、现行申报的法规依据
4、新食品原料的申报流程
5、申报需要提交哪些资料?
6、新食品原料的申报之后的3种结论
7、2008年至今已批准的新食品原料
8、小结
文:Lisa
制图、制表:植提桥
功能食品近些年市场比较热,通过原料卖点和功能卖点就能收获一众粘性消费者;而且一些新成立的品牌仅靠“功能成分+概念",就能获得几轮千万级融资。有目共睹近两年大热的透明质酸钠、唾液酸、益生菌等,给原料企业带来巨大的商机;也让很多企业瞄准了新食品原料的申报。今天这篇长文带您全面了解新食品原料申报的历程和审批流程。依据现行《新食品原料安全性审查管理办法》:新食品原料具有食品原料的特性,符合应该有的营养要求、且无毒、无害,对人体健康不造成任何急性、亚急性、慢性或者其他潜在性危害。《审查管理办法》约定以下4种在我国无传统食用习惯的物品需要做新食品原料的申报。•新食品原料不包括转基因食品、保健食品、食品添加剂新品种。•“传统食用习惯”是指某种食品在省辖区域内有30年以上作为定型或者非定型包装食品生产经营的历史,并且未载入《中华人民共和国药典》。符合以上几个条件的都需要申报新食品原料。
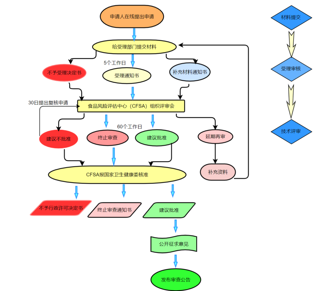
从1983年食品卫生法首次提出新资源食品管理控制开始,历经近40年,随着国家监管部门架构调整,从原卫生部、到现在的市场监督管理局,国家卫生健康委员会,主管申报的职能部门管理越来越规范、思路也更清晰。据植提桥查询,在2007年之前,国产新资源食品仅有13款在案,而且全是终端产品。真正新食品原料的审批是从2008年开始,并规定新食品原料仅为食品原料的形式。从上面表单可以看出,我国关于新食品原料的有关政策,从上世纪80年代至今,经过30多年的摸索和迭代,涉及修订的文件多达10余次。目前关于新食品原料的申报和管理,现行在用的有4个重要法规: •《新食品原料安全性审查管理办法》 2017年修订我国新食品原料需要特别申报,执行国家行政部门核准、审批的管理制度。依据《中华人民共和国食品安全法》第三十七条规定:“利用新的食品原料生产食品,或者生产食品添加剂新品种、食品相关产品新品种,应当向国务院卫生行政部门提交相关产品的安全性评估材料。国务院卫生行政部门应当自收到申请之日起六十日内组织审查;对符合食品安全要求的,准予许可并公布;对不符合食品安全要求的,不予许可并书面说明理由”。《食安法》第九十三条:“进口利用新的食品原料生产的食品或者进口食品添加剂新品种、食品相关产品新品种,依照本法第三十七条的规定办理”。申报简单流程:卫健委《线上平台申请》——窗口提交资料——风险评估中心技术评审——卫健委审批决定。线上申报端口,打开链接,即可提交申请资料,开启申报流程。新食品原料申报简单流程
(来源:新食品原料《线上申报平台》)
以上流程是根据《新食品原料安全性审查管理办法》做了简单梳理,仅供参考。具体审查办法的规范文件,请查看卫健委官方网站文件。看了上面的申报流程,时间上受理5天、评审60天,再宽限一些沟通的时间,3个月就能搞定,您是否也觉得这挺容易的?事实上,申报进度快和慢完全取决于提交资料是否充足!往往前期资料的整理和准备可能会要花费3-5年,甚至更长的时间。依据《新食品原料安全性审查管理办法》的规定,申请人或单位需要提供对原料研究和考察的所有申报资料;文件特别强调原料研制报告、安全评估报告。以下是植提桥根据《新食品原料申报与受理规定》整理出来有关申报需要重视的内容。依据《受理规定》第二章,申请人需要提交如下表单所列材料,并要求申请材料逐页加盖申请人名章或签字。企业或个人如果是委托第三方机构来申报,还要提供申报委托书。另外,要附寄未启封最小包装的样品1件或者原料30克。新食品原料具备食品原料属性,《原料的研制报告》关于原料的营养性和安全性至关重要。依据《受理规定》第三章内容,新食品原料需要提供详实的研制报告。具体内容如下:任何一个新食品原料,安全性评估都是非常关键的考察因素。严苛的毒理试验是少不了的评价项;如果项目涉及微生物菌种还需要做菌种的鉴定、安全性评估。依据《受理规定》第十二条,安全性评估报告包括以下要求:●新食品原料需要提供原料的成分分析报告(主要成分和可能的有害成分的检测结果及检测方法)和卫生学检验报告(3批有代表性样品的污染物和微生物的检测结果及方法)。备注:安全评估报告由我国具有食品检验资质的检验机构(CMAF)出具,进口产品报告可由国外符合良好实验室规范(GLP)的实验室出具。依据《新食品原料安全性审查规程》材料受理后60日内组织专家评审;评审过程中,如果评审委员会认为需要进行现场核查的,还应当联合卫生监督中心查看生产现场、核准研制及生产记录等。专家评委会通过评审给出技术评审结论,结论分为4类:延期再审、建议不批准、终止审查和建议批准。延期再审通常是需要补充资料、或现场核查、或再验证等,补充资料之后再审;所以最终审查的结果是有3种可能。

●实质等同,是指如某个新申报的食品原料与食品或者已公布的新食品原料在种属、来源、生物学特征、主要成分、食用部位、使用量、使用范围和应用人群等方面相同,所采用工艺和质量要求基本一致,可以视为它们是同等安全的,具有实质等同性。在新食品原料的申报中,如果结果是准予批准那自然是最好的结果,但实际上,终止审查的数量也占很大份额。对企业来说,如果经过审核后认定实质等同而终止审查,那么对企业生产的原料合规性,是一个很有力的佐证,也相当于是一个批准的决定。从2008年之后,新食品原料仅作为食品原料来审批。据植提桥统计,自2008年起,国家卫健委公开受理新食品原料(新资源食品)共计400余个;从2008年的低聚木糖开始到2022年2号公告,国家共批准新食品原料115个(不包括《可用于食品/婴幼儿食品的菌种名单》),终止审查66个。2008年以来原卫生部和国家卫生计生委公告批准的新食品原料(新资源食品)名单

我们汇总了近10年来新食品原料的受理和审批情况,如下表:

2013~2022年上半年新食品原料受理审批统计图从2018年国家评审机构改革完成后,新食品原料的审批进入平稳缓增状态。2021年是新食品原料申报火热的一年,受理数量是近九年最高。据植提桥统计,新食品原料从受理到公开征求意见通常需要2年甚至更久的时间,而2022年上半年包括关山樱花、PQQ、莱茵衣藻 、长双歧杆菌长亚种BB536 、甘蔗多酚在内的5种原料获批新食品原料都是在2021年申报的。申报人需要依据相关审批文件的要求,做好充分的产品安全评估及其详实的申报资料,便能快速、高效地推进审批进度。虽然整个申报过程会花费很多财力、人力、精力,但是长远来看,对企业的长期发展会带来潜在的影响力和经济效益。参考:
1、国家市场监督管理局官网
2、国家卫生计生委关于印发《新食品原料申报与受理规定》和《新食品原料安全性审查规程》的通知
3、《新食品原料安全性审查管理办法》
4、 新食品原料的30年,植提桥,20170303