再征意见!2'-岩藻糖基乳糖6次征求意见究竟有何不同?
2'-岩藻糖基乳糖作为营养强化剂新品种,经过了6次征求意见,今年有望获批,它将会开创生物工程菌用于食品开发的先河。
文:Lisa
2023年8月23日,国家食品安全风险评估中心对2'-岩藻糖基乳糖(2'-FL)再次征求意见。

图源:国家食品安全风险评估中心
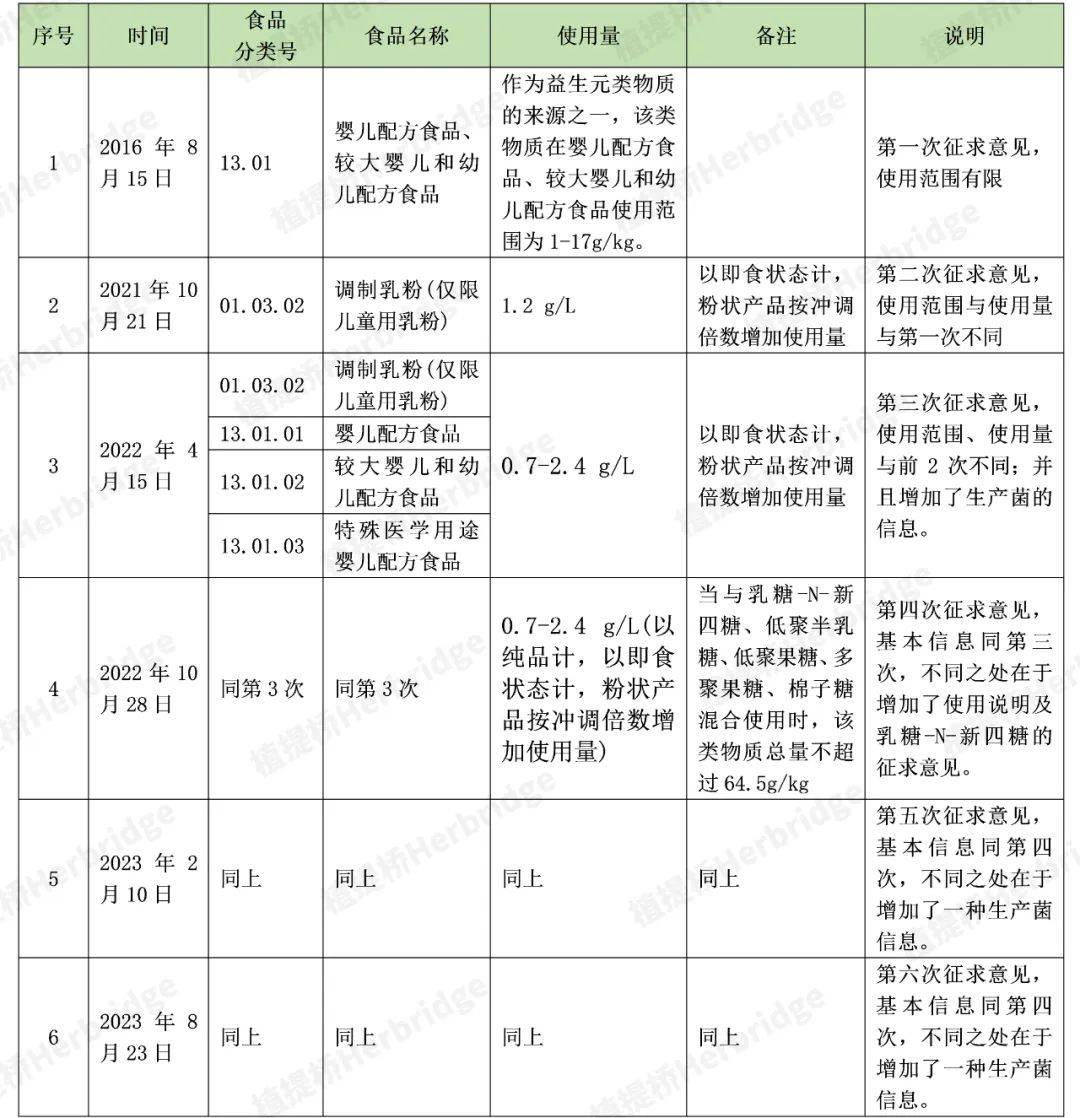
据植提桥统计,截止目前卫健委已对2'-FL进行了6次征求意见,这6次征求意见有哪些异同呢?
2'-FL征求意见汇总

统计来源:根据CFSA官网整理
1)使用范围
从第三次征求意见开始,明确了食品分类号和食品名称,即使用在调制乳粉(仅限儿童用乳粉) 、婴儿配方食品、较大婴儿和幼儿配方食品、特殊医学用途婴儿配方食品中。
2)使用量
前两次征求意见的2'-FL使用量差别较大,从第三次开始明确用量为0.7-2.4 g/L(以纯品计,以即食状态计,粉状产品按冲调倍数增加使用量)。
3)生产菌
从2022年第三次征求意见开始,就增加了生产菌的信息。这也是2'-FL生产的关键信息。
那么这几次征求意见的2'-FL,其生产菌又是哪些呢?

2'-FL生产菌种来源及供体
统计来源:根据CFSA官网整理
随着2021年转基因微生物食品添加剂申报路径的打通,各企业也加快了2'-FL的申报。预计多年未批的2'-FL有望今年拿到我国的“许可证”。未来中国婴幼儿营养市场也将不断被开拓。