2026燕窝行业白皮书:燕窝这门生意,卖得更快了,但更像快消品了
久谦中台 消费 2小时前 2112
直播间里,19.9 元一大碗“燕窝粥”被主播反复举到镜头前——“大碗、饱腹、全家都能吃”。

"植提桥摘要:2026年燕窝行业呈现“量增价跌”趋势,正从轻奢礼品转向快消品。产品出现“粥化”、“奶茶化”以降低门槛,但42.1%的用户因“体验像糖水”而流失。品牌需注意将低价产品线与利润线隔离,并在内容端建立价值证据。"

文章来源|久谦中台 消费

以下内容来自久谦中台用研和电商工具

你可能也见过这种画面:

直播间里,19.9 元一大碗“燕窝粥”被主播反复举到镜头前——“大碗、饱腹、全家都能吃”。订单暴涨,GMV 很好看。可几周后,评论区开始出现一句话,把所有努力打回原形:“像糖水。”

以上研究内容来自久谦中台电商&用研数据库

这也是我们写这份上篇的原因:燕窝并不是“卖不动”了,而是“换了一种卖法”,代价也一起换了。

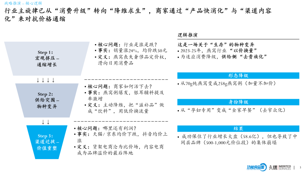
01. 先别被增长骗了:行业在“量增价跌”

从2023到2025,燕窝销量增长23.6%,但均价下降5.6%;销售额的增速(16.7%)追不上销量增速,典型的“以价换量”。

以上研究内容来自久谦中台电商&用研数据库

更直观的是:均价两年“蒸发”了约 50 元,燕窝正在从过去更偏“轻奢礼品”的心理价位,滑向更日用的消费区间。

这类增长最怕的不是“卖不出去”,而是“卖得出去却留不住”。

02. 溢价权转移了:抖音在涨价,货架电商在比价

如果你感觉“天猫越来越像比价场”,那不是错觉。

报告里,抖音成为增速最快(60%)且唯一均价上涨(+21.4%)的平台:靠的是直播间把非标品讲清楚,重新立住“为什么贵”。

以上研究内容来自久谦中台电商&用研数据库

这意味着一件事:

你在货架端打的不是“品牌战”,更多是“价格战”;你在内容端打的才更像“价值战”。

03. 产品被“改物种”了:燕窝正在粥化、奶茶化

为了让更多人买得起、吃得下、吃得勤,供给侧做了一个很现实的选择:把滋补品做成快消品。

在用户表达里,“燕窝粥”的提及率从8.1%→22.7%(+14.6%),而“鲜炖”“瓶装即食”的关注反而下滑;配方上,“银耳/雪耳”提及率 +10.2%,“冰糖”提及率 -20.2%,同时“厚椰乳”等更“奶茶化”的元素占比抬升。

以上研究内容来自久谦中台电商&用研数据库

说白了,加银耳、加椰乳、做成粥,既能压成本、遮腥味,也能把门槛打到更低价位,让燕窝从“滋补仪式”变成“早餐/甜点/代餐”。

04. 最危险的反噬:用户“毕业”,不是用户“没钱”

上篇里最扎心的一个发现,不是渠道,也不是价格带,而是用户离开的原因:

42.1% 的流失来自“体验像糖水”,另有 25.4% 的人“回归干燕窝”——他们不是不买燕窝了,是不再相信你这类“即食燕窝”了。

以上研究内容来自久谦中台电商&用研数据库

更隐蔽的对手,甚至不在燕窝行业里:

有 8.2% 的用户流向“燕窝+”等跨品类早餐/代餐形态(比如燕窝麦片、冲泡银耳),因为“早上来不及炖”“当早饭吃很方便”。

以上研究内容来自久谦中台电商&用研数据库

当燕窝被降维成“早餐”,你面对的是整个早餐经济:麦片、奶茶、八宝粥都在抢同一个钱包与同一个胃口。

给品牌的三句话

1.两条产品线别混卖:低价“粥/体验装”可以做拉新,但要与利润线隔离,否则“糖水感”会把主品牌拖死。

2.在内容端把“为什么贵”讲成证据:非标品拼的不是形容词,拼的是可验证的细节(投料、纯净、工艺、售后)。

3.别只盯同行,要盯“替代品”:当用户把你当早餐,你就必须回答一个问题——凭什么选你而不是麦片?

如果你想知道:你的品牌在不同平台/价格带到底是“涨在量”还是“涨在价”、用户到底在哪一步开始说“像糖水”,我们可以把同样的交易数据+评论文本方法迁移到你的品类上,给出可直接落SKU与渠道动作的诊断。

免费获取报告请移步至“久谦中台 消费”公众号咨询。

本文不构成任何投资建议,市场有风险,决策需谨慎

植提桥深耕人类营养健康产业二十余年,见证了科技原料如何驱动人用营养产业的升级与细分同时植提桥作为人宠营养科技的观察者,也看到了宠物营养领域的发展,正沿着相似的路径前行:从基础的营养补充,到精准的功效防护,再到体验式的产品设计,科技创新原料始终是产业升级的核心纽带。

植提桥将持续发挥在人类营养健康产业的资源与认知优势,积极筹备2026年5月6-7日上海首届“人宠营养科技链接大会”,推动人用营养科技与宠物营养产业的深度融合,让更多人用级科技原料与创新技术在宠物领域落地,为宠物健康保驾护航,也为人宠营养产业的共同发展开辟新路径。

参会/合作咨询:

END


请发表您的意见(游客无法评论,请先 登录 or 注册
评论
暂时没有评论
欲了解历史信息,请切换至老网站!